水溶性香豆素荧光底物的制备及在液滴数字式检测中的应用 |
| 匡小军, 伊京伟, 方晓霞, 赖东梅, 徐宏 |
|
Preparation of Water-soluble Coumarin Fluorescent Substrate and Its Application in Droplet Based Digital Detection |
| KUANG Xiaojun, YI Jingwei, FANG Xiaoxia, LAI Dongmei, XU Hong |
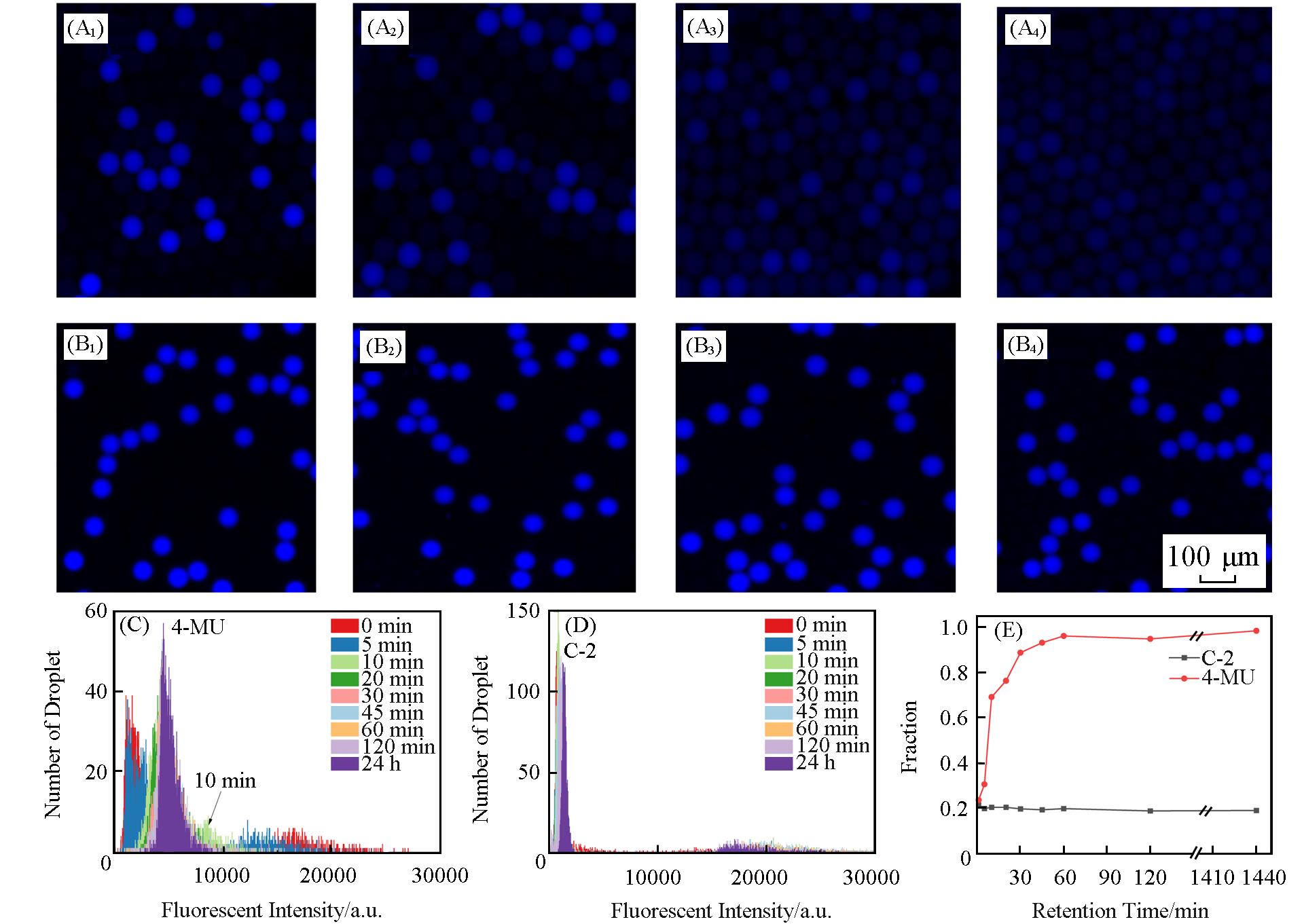
| Fig.2 Characterization of fluorescent product(C?2 and 4?MU) leakage in droplets (A) Fluorescence images of 4?MU in droplets at 0(A1), 5(A2), 10(A3) and 20 min(A4). (B) Fluorescence images of C?2 in droplets at 0 min (B1), 30 min (B2), 60 min (B3) and 24 h (B4). Corresponding fluorescence intensity distribution of droplets using 4?MU(C) and C?2(D). Different color indicates different incubation times after droplet generation. (E) Evolution of positive droplet fraction using C?2 and 4?MU over time. The ordinate and horizontal axis indicate the proportion of positive droplets and incubation time, respectively. |
|